#p#副标题#e##p#副标题#e##p#副标题#e##p#副标题#e##p#副标题#e##p#副标题#e#
#
责编: 返回顶部 打印
环球网校课程免费领取!
2010年一级建造师考试《建设工程经济》试题及答案
2012年一级建造师考试机电工程真题(网友版)
2010一级建造师考试《工程法规》试题及答案(网友
2013年一级建造师建设工程经济真题及答案(4)
2020年一级建造师考试《工程法规》真题及答案
11-26点击查看
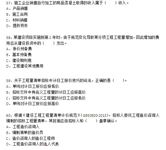
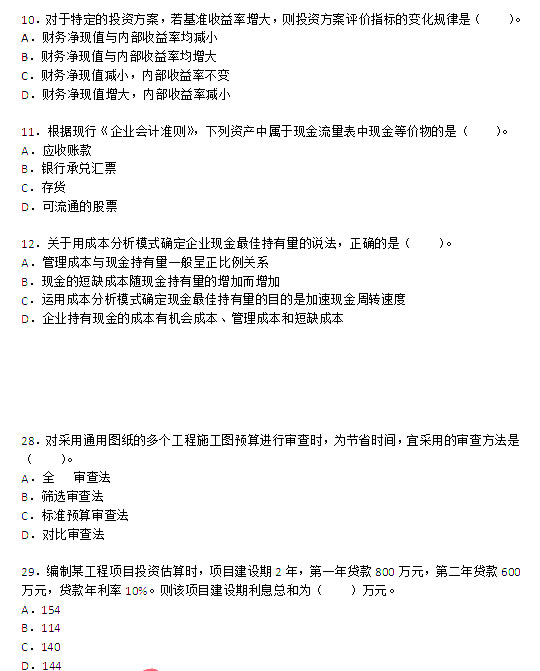
2013一级建造师考试《建设工程经济》真题
2013年一级建造师建设工程经济真题及答案(11)
2013年一级建造师建设工程经济真题及答案(10)
2013年一级建造师建设工程经济真题及答案(9)
2013年一级建造师建设工程经济真题及答案(8)